Introduction
BONI is a module/add-on integrated in Dynamics 365 Business Central for
- determination,
- documentation and
- billing
of salesperson commissions.
BONI supports the sales processes to determine the salesperson commission on item sales until settlement of commissions via purchase invoice and the associated financial accounting valuation of sales deliveries or returns.
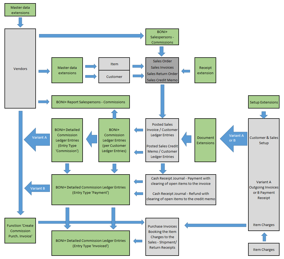
The following figure provides an overview of the BONI sales process.

Functions and processes available in the Business Central standard version are illustrated in grey colour, the BONI functions and processes in green colour.
Basic Concept 🔗︎
The basic concept of sales item provisioning is based on the following principles:
Commission rates are created for the salesperson (salesperson code) and can be defined for items (reference to individual items, reference to item categories/product groups, reference to item commission groups or reference to all items) and customers (reference to individual customers, reference to customer commission groups or reference to all customers).
-
The creation of commission items is based on the posting of sales invoices and credit memos:
- Analogous to the customer item created, which displays the total amount of the invoice or credit memo, there is also created a commission item which displays the total amount of commission for the invoice or credit memo. The detailed commission items indicate what the total commission consists of and which items have received what commission amounts.
-
The invoicing of commissions is carried out by the vendor defined at the salesperson in the form of a purchase invoice with an item charge/discount on the sales shipments or the sales returns.
-
Regarding the time of billability you can choose between two variants:
-
Variant A: Billing of the invoice or credit memo and thus the customer items created is sufficient.
-
Variant B: In addition to billing the invoice or credit note, even the payment receipt or the refund and thus the debit item must have been closed.
-
Preconditions 🔗︎
-
Sales agents are recorded both as sellers and as vendors.
-
Effective commissions for items are set up for the seller.
-
At least sales orders (sales invoice) / sales returns (sales credit memo) must be invoiced for commission, i.e. the customer item must exist!
-
You can use a setup to control whether the customer items concerned must also be compensated by an incoming payment or a payment refund so that invoicing the sales commission to the sales agent is possible.