Einleitung
BONI ist ein in Dynamics 365 Business Central nahtlos integriertes Modul/AddOn für
- die Ermittlung,
- der Dokumentation und
- der Verrechnung
von Verkäuferprovisionen.
BONI unterstützt die Verkaufsprozesse zur Ermittlung von Verkäufer-Provisionen auf Artikelumsätze bis zur Verrechnung von Provisionen über eine Einkaufsrechnung und der damit verbundenen finanzbuchhalterischen Bewertung von Verkaufslieferungen bzw. Rücksendungen.
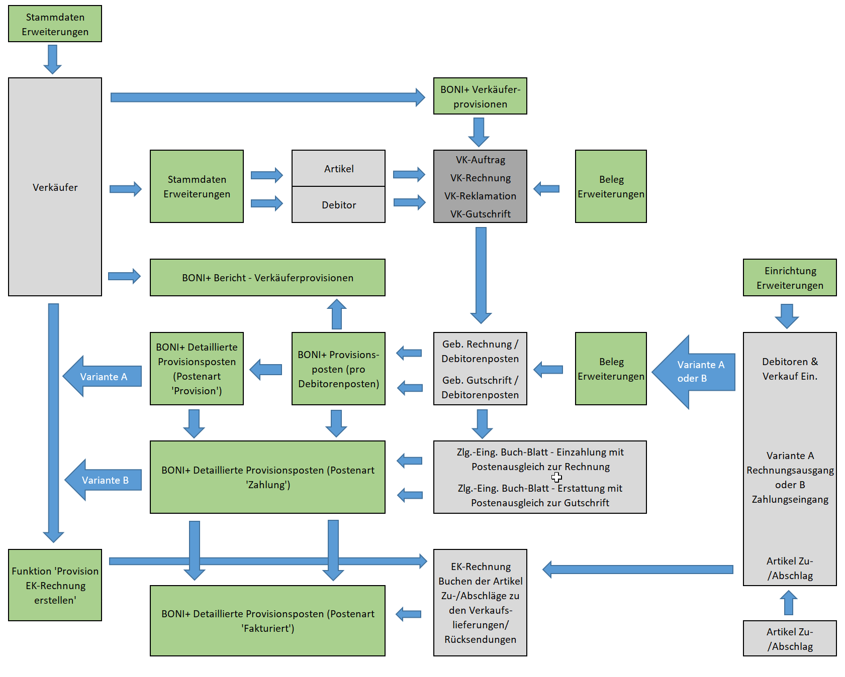
Die folgende Abbildung gibt einen Überblick über den Ablauf des Verkaufsprozesses von BONI.

Im Standard von Business Central vorhandene Funktionen und Prozesse werden in der obigen Abbildung in der Farbe grau und die BONI Funktionen und Prozesse in der Farbe grün dargestellt.
Grundkonzept 🔗︎
Das Grundkonzept der Provisionierung von Artikel-Verkäufen basiert auf folgenden Prinzipien:
-
Die Provisionssätze werden für den Verkäufer (Verkäufercode) angelegt und können für Artikel (Bezug auf einzelnen Artikel, Bezug auf Artikelkategorien/Produktgruppen, Bezug auf Artikelprovisionsgruppen oder Bezug auf alle Artikel) und Debitoren (Bezug auf einzelnen Debitor, Bezug auf Debitorenprovisionsgruppe oder Bezug auf alle Debitoren) definiert werden.
-
Die Erstellung von Provisionsposten basiert auf der Buchung der Verkaufsrechnungen und Gutschriften:
- Analog zu dem erzeugten Debitorenposten, der den Gesamtbetrag der Rechnung bzw. Gutschrift anzeigt, wird zusätzlich ein Provisionsposten angelegt, der den Gesamtbetrag der Provision der Rechnung bzw. Gutschrift anzeigt. In den detaillierten Provisionsposten wird die Zusammensetzung der Gesamtprovision dargestellt, also welche Artikel welche Provisionsbeträge erhalten haben.
-
Die Fakturierung der Provisionen erfolgt über den am Verkäufer hinterlegten Kreditoren in Form einer Einkaufsrechnung mit einem Artikel Zu-/Abschlag auf die Verkaufslieferungen bzw. die Verkaufsrücksendungen.
-
Für den Zeitpunkt der Fakturierbarkeit stehen zwei Varianten zur Verfügung:
-
Variante A: Die Fakturierung der Rechnung bzw. Gutschrift und damit der erstellte Debitorenposten ist ausreichend.
-
Variante B: Zusätzlich zu der Fakturierung der Rechnung bzw. Gutschrift muss auch der Zahlungseingang bzw. die Erstattung und damit das Schließen des Debitorenpostens erfolgt sein.
-
Voraussetzungen 🔗︎
-
Handelsvertreter werden sowohl als Verkäufer als auch als Kreditor erfasst.
-
Zum Verkäufer werden die wirksamen Provisionen für Artikel eingerichtet.
-
Für die Provisionierung muss mindestens die Fakturierung der Verkaufsaufträge (Verkaufsrechnung) / Verkaufsreklamationen (Verkaufsgutschrift) erfolgen, d. h. der Debitorenposten muss existieren!
-
Über eine Einrichtung ist steuerbar, ob auch die betreffenden Debitorenposten durch einen Zahlungseingang bzw. durch eine Zahlungserstattung ausgeglichen sein müssen, also nicht mehr offen sind, damit eine Fakturierung der Verkäuferprovision an den Handelsvertreter möglich ist.